Tato řídící jednotka je vhodná pro tepelná čerpadla EKO135n a EKO195n.
Může ovládat třífázové venkovní jednotky WWBC135HBS a WWBC195HBS
Je vybavena ekvitermní regulací teploty a pokročilými mechanismy, umožňujícími na základě získaných informací optimalizovat provoz tepelného čerpadla tak, aby se dosáhlo co nejekonomičtějšího režimu.
Jako dotop se předpokládá elektrokotel nebo plynový kotel.
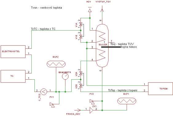
Dovoluje ovládat dva třícestné ventily, zajišťující úsporný ohřev teplé užitkové vody.
Jako doplněk lze připojit dva prostorové termostaty. Pro obvyklou činnost řízení vytápění pomocí ekvitermní regulace nejsou tyto termostaty nutné.
Teploty v systému jsou snímány pomocí čtyř teploměrů.
Samozřejmostí je vstup pro signál HDO.
Řídící jednotka Rj1d vyžaduje třífázový nadřazený jistič 3x16A/C.
Jak tato řídící jednotka funguje, si můžete prohlédnout zde.



