Tato řídící jednotka je vhodná pro tepelné čerpadlo EKO240n, EKO290n, EKO310n, EKO380n.
Může současně ovládat jednofázovou venkovní jednotku WWWBC9,5H-B/P a třífázové venkovní jednotky WWWBC13,5H-B-S a WWBC19,5H-B-S
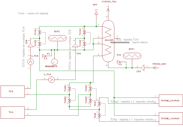
Je vybavena ekvitermní regulací teploty a pokročilými mechanismy, umožňujícími na základě získaných informací optimalizovat provoz tepelného čerpadla tak, aby se dosáhlo co nejekonomičtějšího režimu.
Jako dotop se předpokládá dotopová jednotka 9 kW.
Umožňuje ovládat cirkulaci TUV a zajišťuje minimalizaci tepelných ztrát z oběhu TUV.
Dovoluje ovládat tři třícestné ventily a tři dvojice zónových ventilů, zajišťujících úsporný ohřev teplé užitkové vody a ovládání dvou topných okruhů.
Jako doplněk lze připojit dva prostorové termostaty. Pro obvyklou činnost řízení vytápění pomocí ekvitermní regulace nejsou tyto termostaty nutné.
Teploty v systému jsou snímány pomocí šesti teploměrů.
Samozřejmostí je vstup pro signál HDO.
Řídící jednotka Rj3b vyžaduje třífázový nadřazený jistič 3x32A/B.
Tepelná čerpadla EKO240n a EKO290n používají dvě venkovní jednotky. Menší jednotka (A) WWWBC9,5H-B/P slouží přednostně pro ohřev TUV a bazénu, větší jednotka (B) WWWBC13,5H-B-S nebo WWBC19,5H-B-S pro vytápění. V případě potřeby ale mohou obě jednotky pracovat pro vytápění nebo ohřev TUV.







