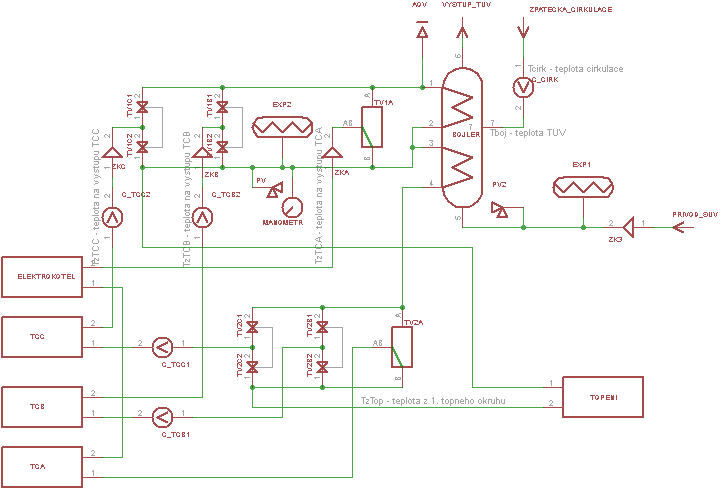
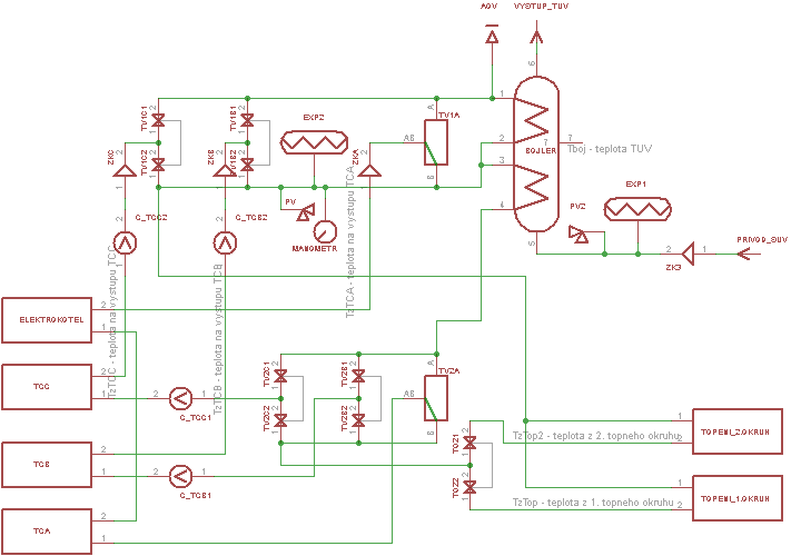
Tato řídící jednotka je vhodná pro tepelné čerpadlo EKO470n a EKO580n.
Může současně ovládat tři třífázové venkovní jednotky WWBC135HBS a WWBC195HBS
Je vybavena ekvitermní regulací teploty a pokročilými mechanismy, umožňujícími na základě získaných informací optimalizovat provoz tepelného čerpadla tak, aby se dosáhlo co nejekonomičtějšího režimu.
Jako dotop se předpokládá elektrokotel.
Umožňuje ovládat cirkulaci TUV a zajišťuje minimalizaci tepelných ztrát z oběhu TUV.
Dovoluje ovládat čtrnáct zónových ventilů, zajišťující úsporný ohřev teplé užitkové vody.
Jako doplněk lze připojit dva prostorové termostaty. Pro obvyklou činnost řízení vytápění pomocí ekvitermní regulace nejsou tyto termostaty nutné.
Teploty v systému jsou snímány pomocí devíti teploměry.
Samozřejmostí je vstup pro signál HDO.
Řídící jednotka Rj3d vyžaduje třífázový nadřazený jistič 3x32A/B.
Tepelná čerpadla EKO470n a EKO580n používají tři venkovní jednotky. Jednotka A slouží přednostně pro ohřev TUV, jednotka C pro vytápění. Jednotka B může v tomto případě pracovat jak pro ohřev TUV, tak pro vytápění. V případě potřeby ale mohou všechny tři jednotky pracovat pro vytápění nebo ohřev TUV.



