Tepelná čerpadla vzduch voda

Mapa webu
Tepelná čerpadla, podlahové topení

Řídící jednotka tepelného čerpadla Rj4a

Tato řídící jednotka je vhodná pro tepelné čerpadlo EKO470n, EKO580n a EKO760n.

Může ovládat čtyři třífázové venkovní jednotky WWBC195HBS

Je vybavena ekvitermní regulací teploty a pokročilými mechanismy, umožňujícími na základě získaných informací optimalizovat provoz tepelného čerpadla tak, aby se dosáhlo co nejekonomičtějšího režimu.

Jako dotop se předpokládají dvě dotopové jednotky 9 kW.

Umožňuje ovládat cirkulaci TUV a zajišťuje minimalizaci tepelných ztrát z oběhu TUV.

Dovoluje ovládat čtrnáct zónových ventilů, zajišťující úsporný ohřev teplé užitkové vody.

Jako doplněk lze připojit dva prostorové termostaty. Pro obvyklou činnost řízení vytápění pomocí ekvitermní regulace nejsou tyto termostaty nutné.

Teploty v systému jsou snímány pomocí devíti teploměry.

Samozřejmostí je vstup pro signál HDO.

Řídící jednotka Rj4a vyžaduje třífázový nadřazený jistič 3x40A/B.

Řídící jednotka pro tepelná čerpadla Rj4a

Zónové ventily tvoří třícestný ventil, vždy jeden je otevřen a jeden zavřen. Běžné třícestné ventily nevyhovují potřebnému průtoku vody z hlediska koeficientu Kvs.

Tepelná čerpadla EKO470n a EKO580n používají tři venkovní jednotky. Jednotka A slouží přednostně pro ohřev TUV, jednotka C pro vytápění. Jednotka B může v tomto případě pracovat jak pro ohřev TUV , tak pro vytápění. V případě potřeby ale mohou všechny tři jednotky pracovat pro vytápění, ohřev TUV. Tepelné čerpadlo EKO760n má zdvojenou venkovní jednotku B.

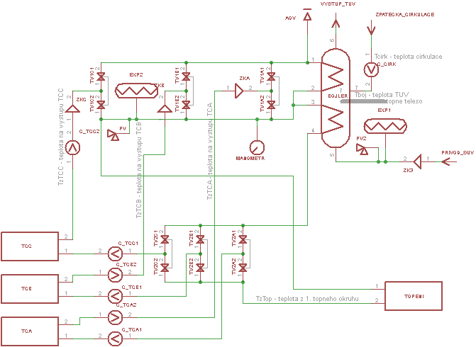
U těchto tepelných čerpadel je velmi důležité dodržet správné zapojení topného okruhu. Vývod 2 bojleru musí být spojen se spodním vývodem zónového ventilu ventilu TV1A2 a výstup do topení musí být spojen se spodním vývodem zónového ventilu TV1C2. Spojkou mezi těmito místy protéká voda jen pokud venkovní jednotky pracují do stejného spotřebiče. Je třeba, aby spojka mezi dolními vývody ventilů TV1A2 a TV1B2 a mezi TV1B2 a TV1C2 byla dlouhá minimálně 200 mm, aby nedocházelo k přenosu tepla vedením v mědi trubek. Pokud by tato podmínka nebyla dodržena, topná voda z venkovních jednotek o nestejné teplotě by se míchala a regulace by nemohla pracovat korektně. Je výhodné do těchto spojek vložit vývody pro manometr, přetlakový ventil a výstup na expanzní nádobu, aby se tyto úseky dostatečně prodloužily.

Topný okruh tepelného čerpadla EKO470n s cirkulací TUV

Topný okruh tepelného čerpadla

Topný okruh tepelného čerpadla EKO470n s dvěma topnými okruhy

Topný okruh tepelného čerpadla

Topný okruh tepelného čerpadla EKO580n s cirkulací TUV

Topný okruh tepelného čerpadla

Topný okruh tepelného čerpadla EKO580n s dvěma topnými okruhy

Topný okruh tepelného čerpadla

Topný okruh tepelného čerpadla EKO760n s cirkulací TUV

Topný okruh tepelného čerpadla

Topný okruh tepelného čerpadla EKO760n s dvěma topnými okruhy

Topný okruh tepelného čerpadla

Mapa webu